Skip to main content

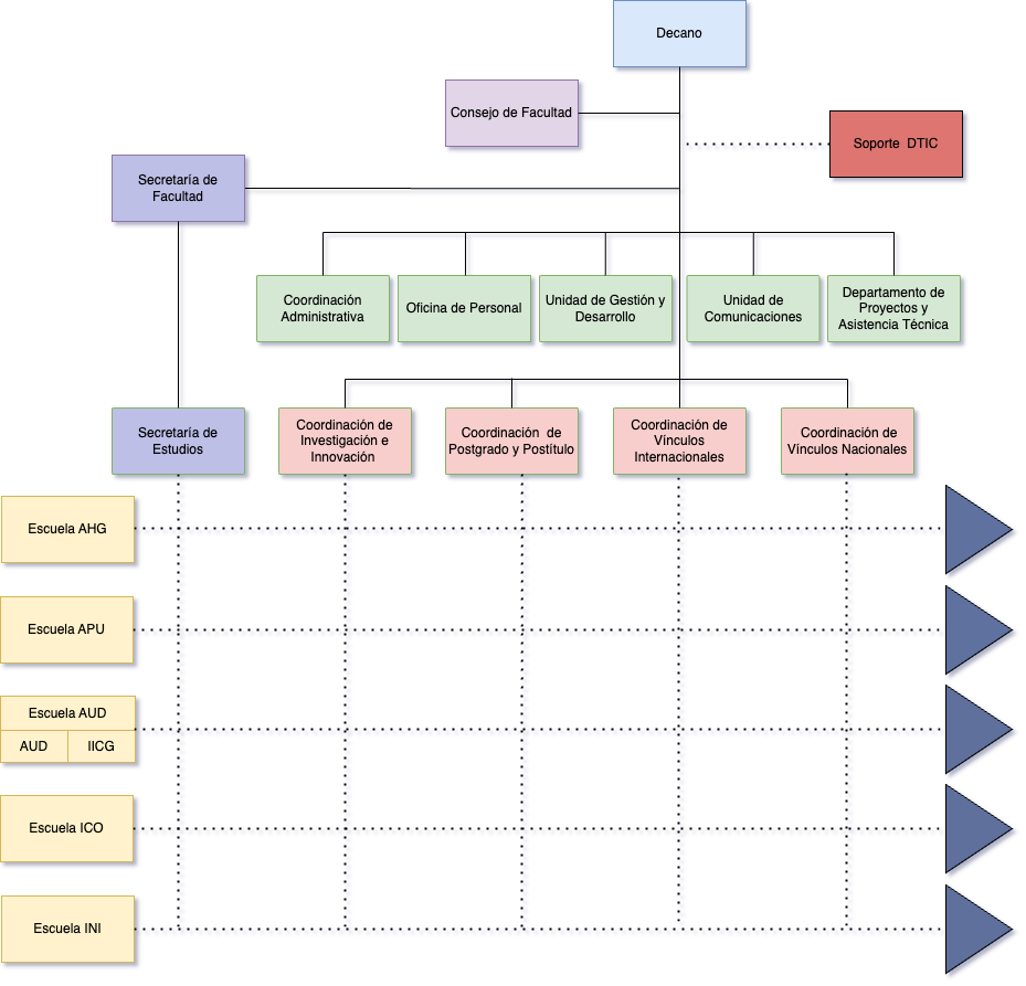
Organigrama FACEA

La Facultad de Ciencias Económicas y Administrativas está compuesta por 5 Escuelas y 6 Carreras de Pregrado. Para el cumplimiento de los objetivos definidos en su Plan de Desarrollo, la FACEA presenta en su orgánica diversas funciones y actividades que permiten su desarrollo.

*Los triángulos representan la creación de valor que cada Escuela le brinda a la Facultad y a su entorno a través de su área disciplinar.

Compartir en redes sociales